设为首页
|
加入收藏
|
鸿翔建设集团
建筑美好家园 缔造非凡梦想
百年鸿翔
运营未来
构筑艺术
精工杰筑
持续成长
集团新闻
行业资讯
鸿翔视频
公告通函
您现在的位置:
浙江鸿翔控股集团-官方网站
>
新闻中心
>
公告通函
> 正文
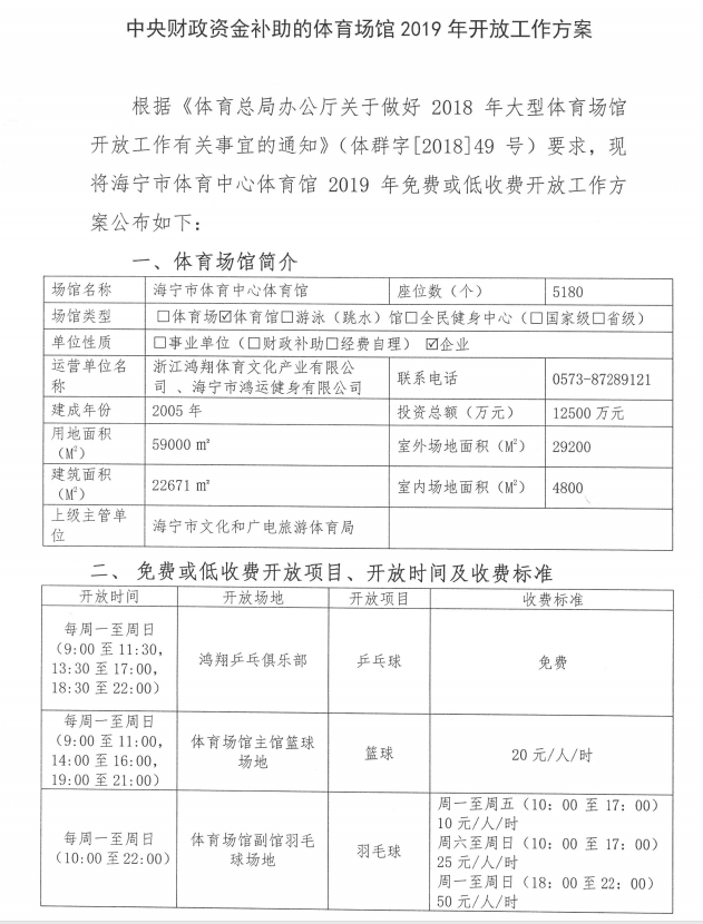
关于《中央财政资金补助的体育场馆2019年开放工作方案》的公示
关于我们
建设产业
新闻中心
产业领域
党群建设
企业文化
联系我们
集团简介
董事长致辞
管理团队
组织架构
创业历程
发展目标
集团荣誉
集团新闻
行业资讯
鸿翔视频
建设产业
房地产业
文化体育产业
商贸服务业
现代工业
金融投资业
安徽经都园
党建领航
党委组织架构
检企共建
群团建设
三向培养
党建历史
鸿翔文化
创新鸿翔
公益行动
绿色环保
集团总部
子公司
驻外机构
集团微博
集团微信
服务热线
0573-87236326
浙江省海宁市海宁大道267号鸿翔总部·紫微大厦五楼
邮编
314400
传真
0573-87378666
浙江鸿翔控股集团 浙ICP备07021129号
Copyright ◎ 2014-2015 www.zjhxjt.com Rights Reserved.
友情链接: